Connaissances pratiquesVDA 19: Propreté technique – La clé pour prévenir les défaillances induites par les particules

Comment des concepts innovants de propreté basés sur la norme VDA 19 garantissent la fiabilité des composants électroniques.

L'image montre une contamination par des particules.  | © @Zestron
Particules de coupe/fraisage issues de la séparation des panneaux (époxy fibre de verre)
Une particule métallique scintillante est visible sur le circuit imprimé. | © @ZESTRON
Particule métallique brillante
On peut voir une contamination particulaire par des particules de cuivre et de polystyrène sur un circuit imprimé.  | © @Zestron
Particule de cuivre (en bas à gauche) ; polystyrène provenant d’un emballage blister (en haut à droite)

EXIGENCES ET DIRECTIVESPropreté Technique tout au long de la chaîne d’approvisionnement

Dans l’industrie automobile, la propreté technique (TecSa) joue depuis des années un rôle essentiel et gagne encore en importance avec les avancées dans la mobilité électrique (p. ex. systèmes de gestion de batterie et onduleurs) et la conduite autonome (p. ex. systèmes de caméras). Les exigences croissantes en matière de fiabilité et de durabilité nécessitent des mesures toujours plus strictes tout au long de la chaîne d’approvisionnement pour éviter les défaillances induites par les particules.

Pour garantir cela, des normes industrielles telles que la VDA 19, l’ISO 16232, le guide du ZVEI « Propreté technique dans l’ingénierie électrique » ainsi que l’IEC TR 61191-7 imposent la mise en œuvre systématique de concepts de TecSa. Ces directives soutiennent non seulement l’analyse des particules, mais elles contribuent également à optimiser les processus et les flux de travail le long de la chaîne de valeur, réduisant ainsi efficacement les risques.

Mettre en œuvre la propreté technique – nous vous accompagnons


PROPRETÉ TECHNIQUE SELON VDA 19Réduction des particules: faisabilité vs. rentabilité

D’un point de vue technique comme économique, il n’est ni pratique ni nécessaire de fabriquer des composants ou des surfaces totalement exempts de particules et de fibres. L’objectif est plutôt de réduire les particules potentiellement nuisibles à un niveau où elles n’affectent ni la production ni le fonctionnement à long terme d’un produit. Une autre approche consiste à vérifier l’innocuité des particules présentes et à définir, en concertation entre l’utilisateur et le fabricant, les limites acceptables.

Cet équilibre entre faisabilité technique et efficacité économique est essentiel pour le succès d’une stratégie TecSa. Une approche holistique et itérative, tenant compte de tous les facteurs d’influence, exige une expertise approfondie et une optimisation complète des processus. De nombreuses entreprises se heurtent à la difficulté d’atteindre un rapport coût-bénéfice optimal, car elles doivent concilier objectifs financiers à court terme et exigences de qualité à long terme.



Le schéma suivant illustre la stratégie TecSa, en mettant en évidence les principaux facteurs d’influence ainsi que les étapes essentielles pour réduire les risques liés aux particules dans le processus de production.

Concept de propreté technique

STRATÉGIE TECSAManagement de la TecSa

Lors de la mise en place et de l’application d’un système de gestion TecSa, toutes les phases du flux de travail doivent être prises en compte, avec une attention prioritaire portée à la garantie de la propreté technique. Il est essentiel d’impliquer les acteurs clés des six domaines dès le début du processus et de les intégrer activement aux exigences de la management TecSa.

 

Mettre en œuvre la propreté technique – nous vous accompagnons


PROPOSITION DE VALEURNotre accompagnement pour votre Propreté Technique

Relever ces défis avec succès nécessite un partenaire expérimenté, doté d’une compréhension approfondie des exigences techniques et économiques.

L’équipe ZESTRON R&S met à votre disposition une expertise approfondie dans les domaines suivants :

  • Développement et mise en œuvre d’un concept TecSa personnalisé

  • Assurance du respect des exigences techniques (normes et réglementations, p. ex. VDA 19)

  • Prise en compte de l’efficacité économique dans toutes les étapes du processus

En tant que prestataire de services indépendant, nous sommes spécialisés dans l’élaboration de solutions globales et efficaces, adaptées à vos processus de fabrication spécifiques.


 

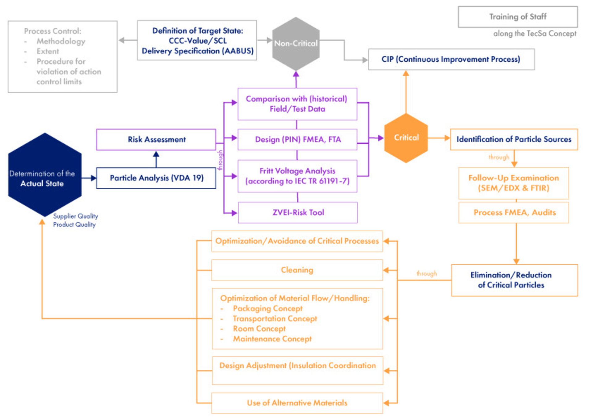
Le schéma suivant illustre la boucle de contrôle et présente les étapes clés pour une mise en œuvre réussie et durable de la propreté technique dans vos processus.

Processus visant à garantir la propreté technique en production

Garantir la Propreté Technique ne se limite pas à déterminer le nombre de particules. Une analyse complète des types de particules, de leurs sources ainsi que de leur impact potentiel sur la fonctionnalité et la fiabilité est essentielle. Ce n’est qu’à travers cette approche globale que des mesures solides de réduction de la contamination particulaire peuvent être élaborées et mises en œuvre efficacement.

Cette complexité est clairement illustrée dans le schéma, qui met en évidence les différentes étapes et les facteurs d’influence indispensables pour atteindre une Propreté Technique durable.


PROPRETÉ TECHNIQUEContactez-nous pour votre concept TecSa personnalisé

Grâce à notre expérience et à notre expertise sectorielle, nous vous aidons à intégrer durablement la propreté technique dans votre production – en réduisant les risques, en optimisant les flux de travail et en améliorant la qualité de vos produits.

Faire appel à un expert